Arbetslösheten 2025, orsaker och förklaring

Svensk arbetslöshet har slagit sitt rekord tre gånger under min livstid:

  • 90-talskrisen
  • Covid-19
  • 2025

Jag ser detta knappt nämnas i de media som jag konsumerar. Vad är det som händer egentligen 2025 som skapar en så stor kris? Och varför slår det extra hårt mot svenska arbetandet?

Jag tänker att det finns flera kombinerande faktorer. Därför räcker det inte att förenkla till bara ett enskilt skäl. Jag letar nu efter förslag på förklaringar, lästips eller videotips som kan hjälpa mig förstå.

Det enda arbetslöshetsmåttet som ser bra ut är den “öppna arbetslösheten”. Det är det mest tillrättalagda av alla måtten, där man utesluter de som gått igenom alla faserna och inte längre kvalificerar sig för arbetsmarknadsåtgärder, eller helt enkelt har gett upp och slutat söka. Att det finns en ökande skillnad mellan arbetslöshetsmåttet och den öppna arbetslösheten ser ut som ett gott tecken, men är egentligen ett tecken på hur allvarlig arbetslösheten är.

Så hjälp mig tänka: vad är det som händer med arbetsmarknaden i Sverige 2025 egentligen?

5 gillningar

Som egenföretagare tycker jag inte att något mått fungerar. Om jag skulle ha ett år med noll i intäkter men inte avveckla bolaget skulle jag inte vara arbetslös ändå.

Arbetslöshet är inte något mått på om man faktiskt arbetar eller inte så vet faktiskt inte vad det mäter. Det enda som egentligen är intressant är att veta hur stor del av befolkningen som har råd med ett bra liv, sen om pengarna kommer från förvärvsarbete, gåvor, kapital osv är mindre viktigt.

Det är dock viktigt att säkerställa att pengarna inte kommer från att man skadar andra, t ex genom kriminalitet.

För övrigt är väl ökad arbetslöshet något eftersträvat på en mänsklig nivå så länge inte levnadsstandarden sänks, det betyder ju bara att man kan utvinna mer från färre resurser.

3 gillningar

Artificiell intelligens:

Anställningsstopp pga dålig ekonomi:

2 gillningar

Tänkvärt! Att maximera antalet skattebetalare är ju bara önskvärt när man ser sig själv som en deltagare i staten. Skiter man lite mer i skatteintäkterna så är ju minimalt arbete klart att föredra.

Har vi en ökande andel personer som checkar ut från arbetsmarknaden, eller kanske aldrig ens får chansen eller lusten att checka in? Jag tänker på hur dåligt det går för de unga männen.

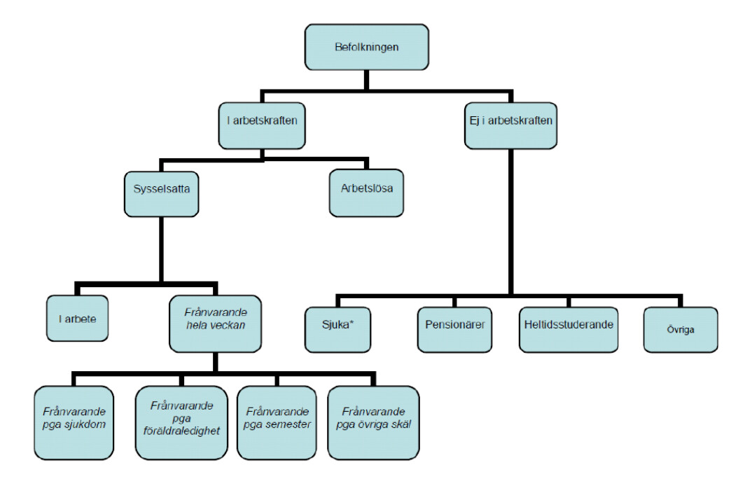
Kan vara bra att ha lite koll på begrepp och definitioner om man vill förstå arbetslöshetsbegreppen. Jag har själv svårt att greppa alla termer. Här är en grundläggande bild från SCB/AKU. Jag befinner mig f.ö. i gruppen Övriga för närvarande. Har checkat ut från arbetslivet sen ca. 7 år. Men en comeback är inte omöjlig. Vem vet vad framtiden bär med sig?

Urklippt från faktabladet Begrepp och definitioner AKU, från SCB.

7 gillningar

Aktuell och relevant artikel, osäker på om prenumeration krävs:

3 gillningar

Tack! Men prenumeration krävs.

"

Svaret i korthet

  1. Sveriges arbetslöshet är hög i en europeisk jämförelse – men samtidigt har vi en av de högsta sysselsättningsnivåerna. Det beror bland annat på att incitamenten att jobba eller att söka jobb är jämförelsevis starka i Sverige.

  2. Att arbetslösheten är särskilt hög just nu beror på lågkonjunkturen.

  3. Hög utomeuropeisk invandring, svårigheter att matcha jobb med rätt personer och reformer som gjort fler till aktivt arbetssökande har bidragit till den höga arbetslösheten.

"

12 gillningar

Hur vet vi att den höga sysselsättningsprocenten beror på goda incitament? Kan det inte istället bero på att Sverige har ett relativt generöst system för sjukskrivning och studier jämfört med övriga länder, och att fler personer då räknas bort från arbetskraften?

Sverige har höga priser och höga skatter. Betyder inte det att incitamenten borde vara sämre än andra länder?

Förskolan är bästa exemplet på goda incitament.

4 gillningar

Om du kikar i bilden ovan så räknas inte sjuka och studerande till arbetskraften och kan därför varken vara “sysselsatta” eller “arbetslösa”. Jag vet inte hur andra länder gör med sin arbetslöshetsstatistik, men som jag förstått det är det en del som skiljer mellan olika länders sätt att räkna.

1 gillning

Exakt, det är det jag menar. Om en arbetslös blir heltidsstuderande så räknas de bort och sysselsättningen stiger. Ett land som Sverige som har många gratis utbildningar och många studenter kan alltså ha hög sysselsättning på det sättet. Ändå har vi högre arbetslöshet än övriga Europa. Varför?

2 gillningar

Jag undrar om inte “sysselsättning” är ett begrepp som Sverige är ganska unikt med att ha. Jag kan inte den exakta definitionen, men jag tror det räcker med att arbeta deltid några få timmar per vecka för att betraktas som “sysselsatt”. Jag tror även att olika arbetsmarknadsåtgärder som AMS-kurser, “hittepåjobb” och liknande räknas som “sysselsättning”. Det verkar finnas många kreativa sätt att dölja den öppna arbetslösheten.

1 gillning

Begreppet att vara sysselsatt är märklig, “utfört minst en timmes arbete under en referensvecka”. Dessa faller alltså in i gruppen som utför arbete och icke frånvarande.

Begreppen blir otydliga när man inte kan jämföra dom med tidigare trender och andra länder.

Självförsörjningsgrad är då ett mer relevant begrepp politiskt/ekonomiskt!

Sverige har i dag en av det högsta sysselsättningsgraderna i EU men trots det är det fortfarande många som saknar tillräcklig inkomst för att försörja sig själv och sin familj.

https://www.regeringen.se/pressmeddelanden/2024/11/scb-far-nytt-uppdrag-att-mata-andelen-sjalvforsorjande-i-sverige/

5 gillningar

Är nog svårt att reda ut helt.

Men det är troligen som vanligt.

• Många arbetsplatser behöver en viss kompetens, som saknas.
• Där lediga jobb finns, saknas ofta lätt tillgängliga bostäder.
• Vuxna med familj och barn har svårt att skola om sig, då CSN är anpassat till unga studenter och knappt det.
• Vissa yrkesgrupper har för låg lön, så dessa undviks, för att behålla SGI och dylikt.
• Vissa har gett upp efter x hundra ansökningar.
• AI gör att vissa yrkesgrupper minskas.
• Fire? Räknas dom?
• Företag undviker att nyanställa då det fortfarande är stora osäkerheter kring tullar och valuta.
• Mindre barnkullar i ålder x, så förskolor, dagis och skolor läggs ner.
• Myndigheter och kommuner drar ner på personal i samband med senaste årens sparpaket.
• Höga råvarupriser ger dyra byggpriser, så byggandet har minskat.

8 gillningar

Jag rekommenderar ett besök på närmaste bibliotek, många möjliga svar till dina frågor ryms i artikeln ovan.

Statistiken påverkas också av hur vi mäter: i Sverige räknas många heltidsstuderande som söker extrajobb som arbetslösa. Det är en grupp som är större här än i många andra länder.

1 gillning

Vilka av dessa möjliga förklaringar passar in på en uppgång som tar Sverige till rekordnivåer under perioden 2023-2025? Tullar påverkar ju inte bara Sverige, dessutom infördes de inte 2023. Bostadsköer där jobben finns har pågått i 60 år i Sverige. Ändå är det just nu och just här som det slår rekord.

Alla? :thinking:

Men kan också vara skillnad hur man mäter mellan länderna.

Men jag uppfattar att frågan inte är högt prioriterad av Tidögänget, då AMS rätt fort monteras ner och med det försvinner riktat stöd till långtidsarbetslösa, funktionshindrade och även AMS yrkesutbildningar.

Men gänget kanske har en hemlig plan vi inte vet om än? :crossed_fingers:

Edit
Pillar in en ledare från DN som upptäckt lite samma.
https://www.dn.se/ledare/en-djarv-tanke-kanske-borde-arbetsformedlingen-hjalpa-folk-att-fa-jobb/

Hemlig och hemlig plan, det är ingen hemlighet att borgarna ville lägga ner AMS eftersom myndigheten avskaffades av regeringen Reinfeldt för 17 år sedan.

Men du har en poäng, om Tidöregeringen införde någon politisk reform precis när de tog över makten som ökade arbetslösheten, så skulle den börja synas i statistiken under perioden 2023-2025. Tänker du på en specifik lagändring eller reform?

Hemlig betyder att ingen vet om den, inte ens jag. :wink:

Men hoppas lite att den finns, så de ändå gör något vettigt. :see_no_evil: