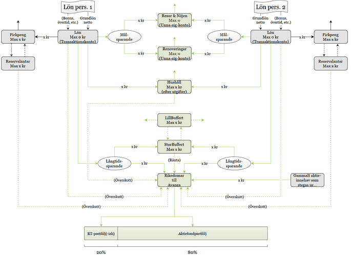
En annan diskussion om bufferten som pågått på sistone inspirerade mig att öppna mina insikter om hur en kunde strukturera sin konsumtion vs sitt sparande helt praktiskt. Detta är lite fortsättning på mitt inlägg om “Soffpotatisportföljen - hur kan man göra sparandet så lätt som möjligt” (kort: alltid spara 50/50 mellan sparkonto och global indexfond), som @janbolmeson har också lyft till “bästa diskussionerna” sektionen. Tack för det, Jan!
Först och främst tycker jag att bufferten och generellt sparandet är nåt som borde användas endast för oförutsedda kostnader. Alla förutsedda kostnaderna ska man betala inom sin “dag-för-dag konsumtion”. Till exempel en bilservice kan vara inget oförutsett köp. Om du har en bil behöver du ta bilen till service minst en gång per år. Sådana kostnaderna glömmer man ofta när man planerar en budget för sin privatekonomi. Och det är just dom kostnaderna som gör vissa månaderna jättetajta pengamässigt.
Vill man ha en stenkoll på sin ekonomi, bör det finnas ett bra sätt att hantera dom. Å andra sidan, vissa har mindre såna kostnader. Till exempel den som bor ensam i en hyreslägenhet, har ingen bil, sommarstuga osv., har ofta en ganska liten variation i sina månatliga kostnader. Men hen ska också vara redo för att hantera variationerna och undvika stressen som dom svåra månaderna orsakar.
- Lite variation i månatliga kostnader
Om dina kostnader varierar väldigt lite behöver du inget annat än ett lönekonto och soffpotatisportföljen som sparandet. Månadsparandet och övriga engångsparanden överför man till soffpotatisportföljen och alla dagliga kostnaderna kan skötas från lönekontot.
Men samtidigt tycker jag att man ska inte röra sparpengarna onödvändigvis för att just “denna månad hade jag mera fakturor än vanligen”. Då kan det vara bra att ha lite extra eller så kallade flex-pengar på kontot. T.ex. jag brukade ha alltid 500€ som “baseline” på mitt lönekonto för att klara mig om det blev lite mera fakturor. Om jag måste använda flex-delen, “betalade jag den tillbaka" från nästa lönen ifall det var mindre fakturor då.
Alltså, på lönedagen har man sin lön + flex-pengarna på lönekontot, allt annat överför man till sparandet. Helt enkelt:
- Mycket variation i månatliga kostnader
Har du ett hus, en bil, en sommarplats osv kan dina månatliga kostnaderna variera stort. Och det menar att ibland blir det hemska månader: vatten, el, värmeolja, försäkring, bilservice, besiktning - alla faktureras samtidigt. Dags att använda bufferten? Jag är tveksam. Du borde veta dessa kostnader på förhand, eller hur? Och kanske var förra månaden lite lättare fakturamässigt, men pengarna försvann “in the sauce of life”? 
Lösningen är tre-konton-modellen.
I modellen har man ett extrakonto för förutsedda men icke-omedelbara kostnaderna, som jag kallar “fördröjd konsumtion”. Helt enkelt planerar du en årsbudget för alla dina förutsedda och nödvändiga tjänster och köp. Och sen delar du totala summan med 12 och flyttar den delade summan varje månad till ett separat konto. Detta konto blir din “kortsiktiga vardagsbuffert” som hjälper att jämna ut kostnaderna mellan månaderna - och minskar stress samt din oförsiktiga konsumtion då det är lite mindre fakturor i lådan.
Det är jätteviktigt att vara ärlig när man räknar kostnaderna, t.ex ta hänsyn till periodiska variationerna i elförbrukning, glöm inte julklappor, bildäck osv. Och man måste också vara jättenoga med extrakontot. Pengarna där ska inte användas till nåt annat än dom budgeterade målen. Därför har man inget kort för detta konto heller. 
Hoppas att detta var nyttigt. Jag tror om du följer dessa råd är du igen ett steg framåt på din resa att ha en bättre koll på din ekonomi och ditt sparande - samt leva ett stressfriare liv.
Well, det blev ett långt inlägg igen, tack för att du läste det!








